Installation
For Blender 4.2, we no longer have to download anything externally. Molecular Nodes can be installed and updated from within Blender, using the new extensions platform. The installation instructions below are now much simpler.
Downloading Blender
Molecular Nodes is an add-on for the 3D animation program Blender. It runs inside of Blender, so the first step for installation is to download and install the latest version of blender.

Installing the Addon
Follow the screenshots below to install the add-on. These steps should be the same across platforms.
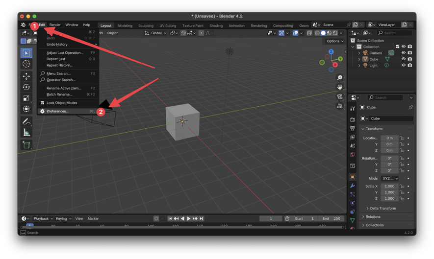
Open the preferences window.

Select the Get Extensions panel and search for Molecular Nodes.

Clicking the Install button will download and install the add-on. The download is ~100 MB so may take some minutes depending on internet connection.
That’s it!
All of the additional python packages now come pre-installed. To update the add-on, use the same panel and Blender should automatically detect updates.
Installing the Startup Template
There are a number of settings that are useful to have tweaked on startup. You can install the Molecular Nodes startup template in the add-on preferences or uninstall the template.
THis adds it as an option on the startup splash screen, or when starting a new file.
Start Importing Structures!
Molecular nodes should be fully installed. See the Getting Started page on how to start importing into Blender!
Troubleshooting
Installation error: missing biotite module
In some Linux systems, trying to install Molecular Nodes through the Get Extensions panel in Blender may lead to the following error:
Report: Error
No module named 'biotite.structure.bonds' This is likely due to a mismatch in the Python versions installed in your system and in what Blender expects (see issue #629).
To avoid this issue, try installing Blender through a self-contained package system such as Flatpack or Snap. These package managers usually need to be installed and/or activated in your system.
For example, after installing Snap in Fedora 40, you can install Blender through Snap with the command which solves the biotite dependency error.
sudo snap install blender --classic